超级简单腌制大蒜的方法分享(怎样腌制腊八蒜家常做法大公开)
腊八蒜是中国北方地区传统的腌制食品,尤其在腊八节前后制作,故得此名。其色泽翠绿,口感脆嫩,酸甜微辣,兼具开胃消食、杀菌消炎的功效。要腌制出风味绝佳的腊八蒜,需从选材、处理、调配到保存各环节严格把控。以下是经过实践验证...
扶贫攻坚从哪年开始到哪年结束
特约记者吴帅瑜王志军报道:日前,长子县召开基层党建和脱贫攻坚推进大会,明确提出以党建为引领,自我加压,全面推进脱贫攻坚工作,确保脱贫工作五年任务三年完成。 为打赢脱贫攻坚这场硬仗,长子县坚持以党建为引领,县委规划、乡...
认缴出资时间如何填写?
1股东填写认缴出资额时,应按照全体股东的约定及公司章程中规定的数额来填写2认缴出资时间在工商公示时,填写为股东在公司成立之前认缴出资的时间,一般在设立登记之前即可3出资时间与认缴时间不同,认缴时间是根据章程约定的股东...
输入手机号怎么定位找人
应用介绍想知道你的情人是否出轨吗?想了解你的情人行踪吗? 简单地说,通过本程序,你只需要知道情人的手机号码,输入后,就可查看该手机(号码)的行踪轨迹,以及卫星快照,甚至是隐私近景照片!让你对你的情人过去一天的某个时刻...
雪肌精的化妆品怎么样
1 雪肌精是一个中档护肤品牌,由日本高丝化妆品公司生产2 雪肌精的产品蕴含多种稀有植物精华,旨在为肌肤补充水分并减少暗沉3 该品牌自进入中国市场以来已有25年,以其优良的品质和合理的价格,凭借高性价比赢得了广泛的关注...
留10厘米的头发要多久
按照院校优先原则,我们配发的95式步枪和92式手枪早于部队。92式手枪有两个口径,战场实用性很好,从我们使用情况来看,5.8毫米口径的精度更好,9毫米口径的手枪可能是枪弹问题,精度稍微差一点。 瞄准点不一致,影响射弹...
菜鸟裹裹怎么查附近的菜鸟驿站
来源:创业邦杂志 编辑:优米工作室 前两天,菜鸟联盟和顺丰互撕事件闹的沸沸扬扬,在国家邮政局的调解下,风波终于平息,但这场互撕背后的本质是什么,真的是阿里马云想一统物流,顺丰王卫揭竿而起吗? 说到底,顺丰菜鸟之争本质...
在excel自动求和怎么操作
在Excel中,自动求和是一项基本但极其实用的功能它可以帮助用户迅速计算大量数据的总和,提高工作效率方法一使用函数=sum首先,在需要求和的位置输入=sum,然后选中你希望求和的数据区域,最后按回车键即可这个方法适用...
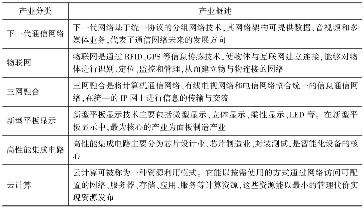
信息技术的发展趋势什么
信息技术的发展趋势包括人工智能云计算大数据物联网和区块链技术等方面下面是具体的解释一人工智能AI技术发展迅速 随着计算机技术和数据量的不断增加,人工智能成为信息技术发展的重要方向人工智能技术不仅在语音识别图像识别等领...








京公网安备11000000000001号
京ICP备11000001号